5月10-11日,中国品牌日活动 | 百所高校服务中小企业品牌建设专项活动——2025年全国高校商业精英挑战赛品牌策划竞赛全国总决赛暨(新加坡)全球品牌策划大赛中国地区选拔赛顺利举行。该赛事由中国国际贸易促进委员会商业行业委员会、中国国际商会商业行业商会、中国商业文化研究会和中国商业经济学会联合主办。该赛事“校企合作,互惠双赢”的模式,进一步促进了我国自主品牌的建设工作,也同时提高了未来大学生的创新创业能力。

全国高校商业精英挑战赛品牌策划竞赛自2013年首次举办至今已连续举办12年,该竞赛已被纳入中国高等教育学会高校竞赛评估与管理体系研究工作组发布的《全国普通高校大学生竞赛排行榜》,名列第47位。
随着该赛事的国内国际影响力不断增加,竞赛规模再创新高,今年竞赛共有来自全国各地30个省、自治区、直辖市及澳门特别行政区的700余所高等院校,共10000余支队伍报名参赛,和去年相比增加了约2640支队伍,竞争也愈加激烈。
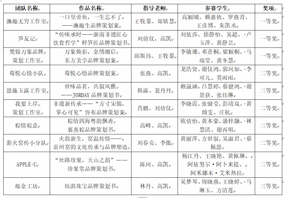
赛事发布以来,我校品牌策划竞赛组委会经过严格筛选,在27支校赛队伍中选拔了13支队伍参加全国预选赛,经过全国预选赛的锋芒对决,共计10支队伍(相较去年增加了4支队伍)入围全国总决赛。各参赛团队经过数月淬炼,以创新为刀刃,在智慧与汗水的交织下再创佳绩,荣获国赛一等奖3项,二等奖6项,三等奖1项。具体获奖名单如下:


全国总决赛一等奖获奖团队
渔趣无穷工作室

全国总决赛一等奖获奖团队
笋友记团队

全国总决赛一等奖获奖团队
梵锦万象品牌策划工作室
此次全国赛事的获奖,不仅是参赛师生团队积极备战品牌策划竞赛的回报,更是我校响应国家品牌强国战略,树立学生品牌意识,培养具有创新思维和实践能力的应用型人才的显著成果。